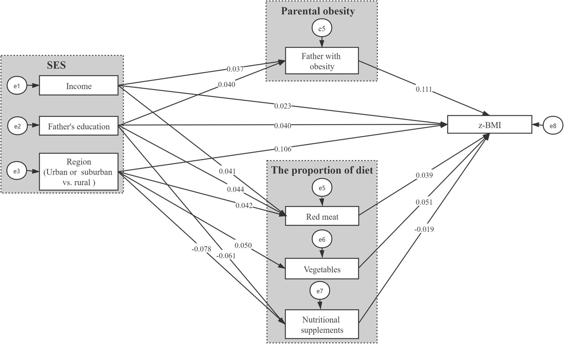
Fig. 1

Mediation effect of parental obesity and the proportion of diet on the association between SES and z-BMI in path analysis. (Original to this manuscript). Age, gender, birth weight, breast feeding, the mean arterial pressure and the heart rate were controlled in the hypothesized model. SES socioeconomic status, z-BMI z-score of body mass index. The coefficients are standardized path coefficients. All the path coefficients were significant (P < 0.05)